2022年3月15日,生態環境部發布《關于做好2022年企業溫室氣體排放報告管理相關重點工作的通知》。

這意味著新一輪的碳排放核算報告申報、政府對企業排放報告的核查、碳配額新一輪交易管理,正式拉開帷幕。
此輪核查,較之上輪有哪些新變化。清氣團圍繞通知,進行另類解讀。
第一,企業報送
1、此輪核查,主要是針對2020-2021年兩年的發電設施重點排放企業,核查標準線依然為2.6萬噸二氧化碳當量排放,折合1萬噸標準煤消耗。
2、核查核算標準依舊按照舊版本,即《企業溫室氣體排放核算方法與報告指南 發電設施》(環辦氣候〔2021〕9號)
3、時間要求為2022年3月31日核算2021年度排放量(其中電網排放因子調整為0.5810 tco2/mwh),編制排放報告,并通過環境信息平臺(http://permit.mee.gov.cn)填報相關信息、上傳支撐材料。
4、符合上述要求的自備電廠,也視同重點排放發電設施。
第二,政府核查
1、2022年6月30日前,省級生態環境主管部門完成對發電行業重點排放單位2021年度排放報告的核查。
2、省級生態環境主管部門應通過生態環境專網登錄全國碳排放數據報送系統管理端,進行核查任務分配和核查工作管理。
第三,碳核查公司的第三方核查工作效果,要被進行評估并對公眾公開。
通過政府購買服務的方式委托參與企業碳排放報告核查工作的機構,生態環境部門應根據《企業溫室氣體排放報告核查指南(試行)》有關規定和格式要求,對編制2019-2021年核查報告的技術服務機構工作質量、合規性、及時性等進行評估,評估結果于2022年7月30日前通過環境信息平臺向社會公開。
第四,被納入2022年度碳排放交易市場的企業名單,要在各省生態環境廳官網公開。
根據核查結果,將2020和2021年任一年溫室氣體排放量達2.6萬噸二氧化碳當量,并擁有納入配額管理的機組判定標準(見附件3)的發電行業重點排放單位,納入2022年度全國碳排放權交易市場配額管理的重點排放單位名錄。名錄及其調整情況于2022年6月30日前在省級生態環境主管部門官方網站向社會公開。
第五,上一輪核查并參與了配額交易的發電企業,根據新的核算方法(即去年年底的修訂版),要將相關配額履約情況對社會進行首次公開。
組織發電行業重點排放單位依法開展信息公開,按照《企業溫室氣體排放核算方法與報告指南 發電設施(2022年修訂版)》(見附件2)的信息公開格式要求,在2022年3月31日前通過環境信息平臺公布全國碳市場第一個履約周期(2019-2020年度)經核查的溫室氣體排放相關信息。
第六,今年九月前,石化、化工、建材、鋼鐵、有色、造紙、民航等七大行業,符合條件的企業,要完成2021年度碳排放核算報告并報送。年底前,生態環境部門要完成對上述企業的審核。
組織2020和2021年任一年溫室氣體排放量達2.6萬噸二氧化碳當量(綜合能源消費量約1萬噸標準煤)及以上的石化、化工、建材、鋼鐵、有色、造紙、民航行業重點企業(具體行業子類見附件1),根據相應行業企業溫室氣體排放核算方法與報告指南、補充數據表(在環境信息平臺下載,其中電網排放因子調整為0.5810 tco2/mwh)要求,于2022年9月30日前核算2021年度排放量并編制排放報告,通過環境信息平臺報告溫室氣體排放情況、有關生產情況、相關支撐材料以及編制溫室氣體排放報告的技術服務機構信息。
2022年12月31日前,按照《企業溫室氣體排放報告核查指南(試行)》要求,完成對發電行業以外的其他行業重點排放單位2021年度排放報告的核查工作。
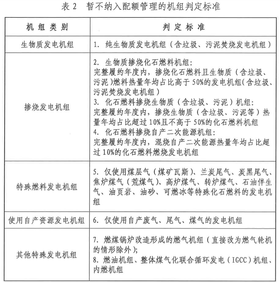
第七,垃圾焚燒發電、污泥焚燒發電、生物質發電,以及摻燒生物質的發電設備,參與核算核查,但不參與配額交易和管理。
詳情見下表。

文章來源:氫氣團智庫
2022上海國際環保展將于6月8-10日在上海國家會展中心隆重拉開帷幕。本屆展會展示面積將達17萬平米,匯聚超2,000家品牌展商。展示范圍涵蓋綜合治理、水、大氣、智慧環保、環境監測、資源再生、土壤、噪聲8大環境污染治理領域。











